2023年长沙共出台大大小小的楼市政策十余条,几乎全都是利好购房者的优化政策,今天就为大家来盘点一番!
第一季度
(1)二孩家庭可买第三套房
1月13日,长沙市人民政府发布“长沙依法生育二孩及以上本地户籍家庭增加1套购房指标”!

享受购房政策的二孩及以上本市户籍家庭,需同时满足3个条件
1、夫妻一方或双方为长沙户籍;
2、现户籍家庭有两个及以上子女,且至少有一个未成年子女(18周岁以下);
3、所生育的子女均为依法生育(含合法收养)。
目前这条政策还是有效的,虽然长沙目前放开了首套和二套,但第三套仍有限制,如果是本市户籍二孩家庭,就可以买第三套。
(2)人才放宽限购
1月19日,长沙市住建委发布“关于强省会人才购房实施细则”,细则明确:45岁周岁(含)以下,具有大专及以上学历或中级及以上专业技术资格的人才,落户长沙并缴纳社保或个税后,可在限购区域内购买首套商品住房。同时,对省内市州高层次人才,按程序认定后,享受长沙户籍同等购房待遇。

不过随着下半年长沙首套、二套相继解除限购,目前这条政策也没什么意义了!
(3)下调个人住房贷款首付比例
2月1日,长沙市人民政府发布“长沙下调个人住房贷款首付比例”,全省13个非限购市州的首付比下限均降至首套20%、二套30%;1个限购市(长沙市)的首付比政策下限降至首套30%、二套40%。

不过,下半年全国统一调整,首付再次下降,首套20%、二套30%。
(4)公积金个贷倍数提升至16倍
1月31日,长沙市公积金中心发布“2023年长沙住房公积金个贷率调整”,根据《通知》,2022年我市住房公积金“个贷率”为 79.08% 。明确个贷率介于75%和80%之间,我市缴存职工(含省直分中心)可贷额度按照借款人夫妻双方住房公积金账户余额之和的16倍计算。
第二季度
(5)二手房带押过户、免过桥费
4月27日,长沙推广二手房“带押过户”模式,存在抵押的房产要上市交易的,无须提前还贷或垫付资金可以直接完成过户、重新抵押并发放新的住房贷款。

长沙二手房交易流程进一步简化、成本也降低,同时规避交易风险,促进房地产市场交易的活跃。
(6)商转公直转
4月28日,长沙住房公积金管理中心发布“关于进一步优化商转公贷款业务的通知”,长沙商转公无需自筹全部资金结清原商业银行住房贷款后再转住房公积金贷款,该政策自5月15日正式施行。

6月28日发布的通知里明确,商转公贷款业务申请范围仅支持拥有唯一一套自住住房的缴存职工家庭!
第三季度
(7)商转公限流
7月4日,长沙公积金中心发布通知,公布最新个贷率为85.99%,7月7日起,商转公业务,将进行适度限流!

这也意味着,长沙办理商转公贷款业务要排队了,不会申请了就能办理!
(8)跟进认房不认贷
9月1日,长沙市住房和城乡建设局印发《关于优化个人住房贷款中住房套数认定标准的通知》,明确9月1日起长沙正式执行“认房不认贷”政策。

居民家庭申请贷款购买商品住房时,家庭成员在长沙市名下无成套住房的,不论是否已利用贷款购买过住房,银行业金融机构均按首套住房执行住房信贷政策。
(9)9·22楼市新政
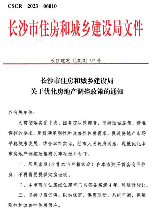
继全国多个城市取消或放松限购限售后,长沙也跟上了脚步!9月22日,长沙市住房和城乡建设局发布《关于优化房地产调控政策的通知》!

一、居民家庭(含非本市户籍家庭) 在本市购买首套商品住房,不再需要提供购房证明;
解读:首套房全面放开限购,外地户籍无需社保等证明!
二、本市商品住房经住建部门网签备案满 4 年可进行转让;
解读:产权证满4年改为网签满4年,大大降低了二手房转让年限!
第四季度
(10)优化户口迁移政策
11月15日,长沙市公安局发布进一步优化户口迁移政策的通知!

1、取消自贸区人才引进落户家属随迁及投靠限制
自贸区人才引进落户时配偶、子女、父母均可随迁及投靠落户。
2、放宽大中专学生毕业落户限制
凡户口已迁入学校集体户的长沙高校毕业生,同时在我市有就业意向的,经市委人才办认定后作为青年储备人才,按照自贸区人才引进落户政策落户。
3、放宽长株潭地区落户的准入条件
长株潭地区(包括长沙、株洲、湘潭三市市区及其所辖区县市)的未成年人和全日制在校学生,投靠我市城镇地区祖父母或外祖父母共同生活的(被投靠人为军人的除外),可以申请将户口迁入祖父母或外祖父母户口所在地城镇。
(11)11·24楼市新政
11月24日,长沙市住房和城乡建设局发布“关于优化本市居民家庭改善性住房政策的通知”!

一、在本市购买第2套商品住房,不受首套房网签时间的限;
二、本市居民家庭名下商品住房单套面积均不足144平的,可购买1套改善性住房(144平及以上)。
新的一年,长沙楼市将会走向何处,政策是否会继续放松呢?我们敬请期待!

三星经纪人/岳麓区

五星经纪人/岳麓区





微聊
微聊
备案:湘ICP备18019481号