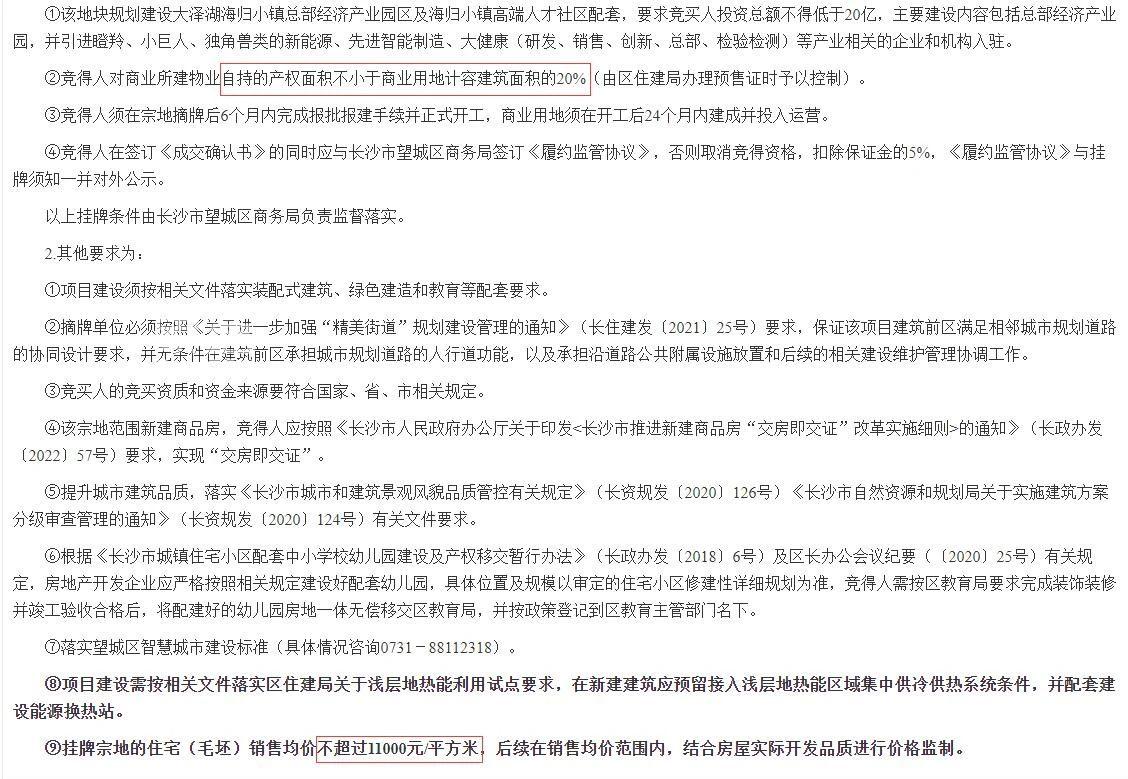
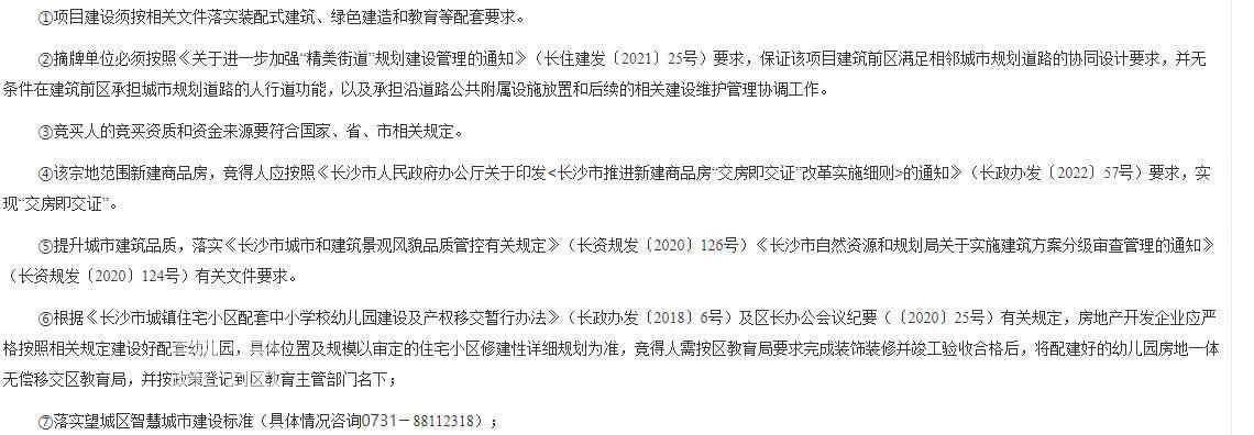
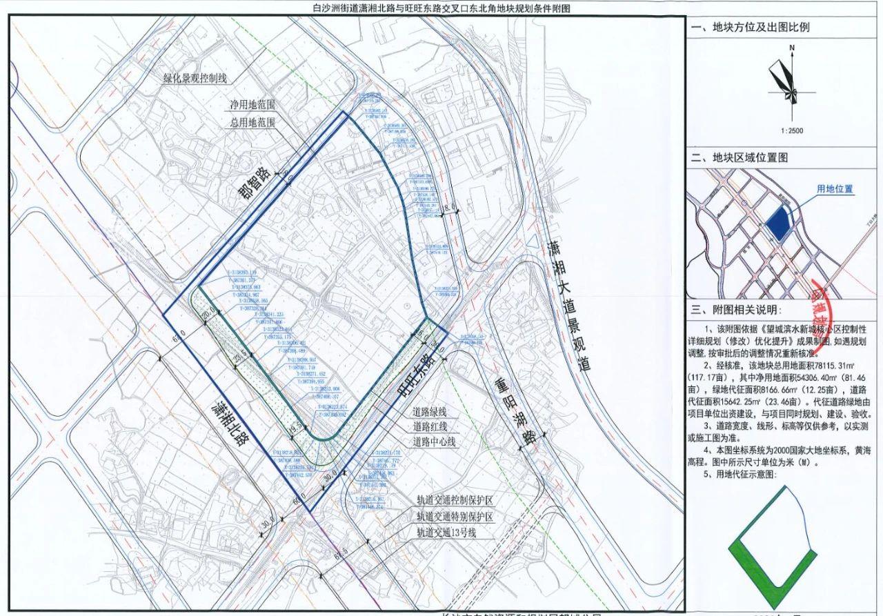
今日,长沙国土资源网上交易系统集中挂牌8宗居住地块,其中,望城区3宗,雨花区2宗,开福区、岳麓区、天心区各1宗,总出让面积35.19万方,出让时间为8月29日。

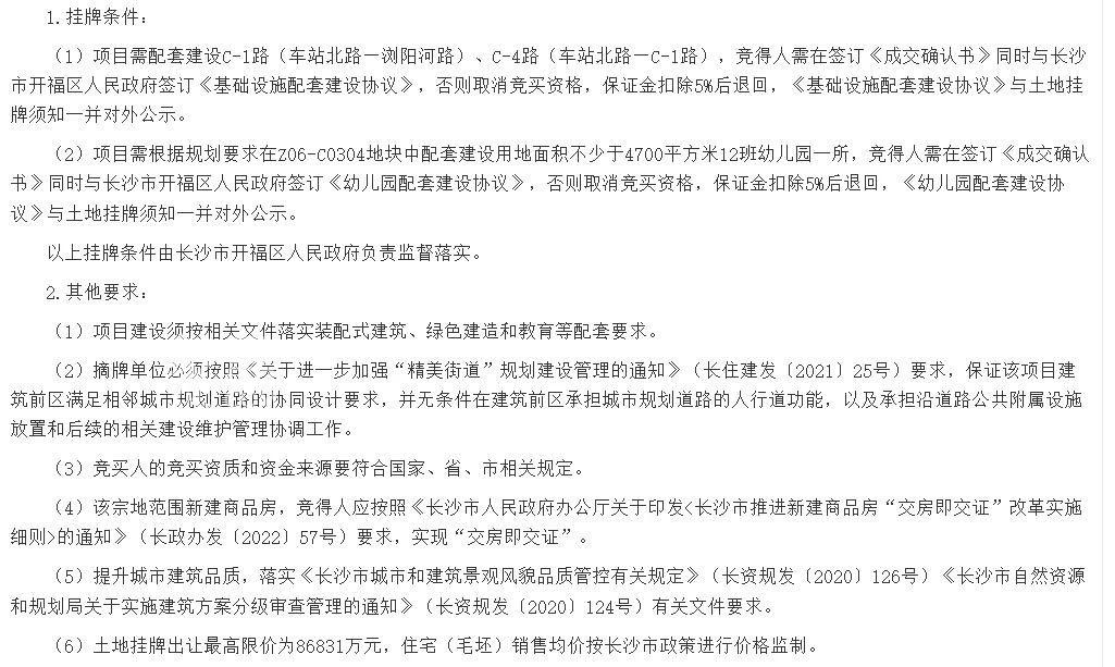
开福区33号

地块位于开福区浏阳河路、德雅路与车站北路三条道路所围合区域。
出让面积37651.16方,起始价75506万,最高土地限价86831万,后期住宅不限价。
其挂牌条件为:


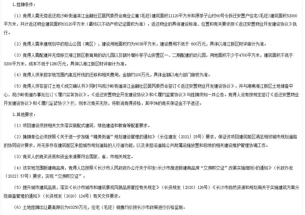
岳麓区34号

地块位于岳麓区银杉路以东、坦山路以南、规划支路七路以北、观沙岭路以西(茶子山两安用地)。
出让面积30061.19方,起始价55000万,最高土地限价63250万,后期住宅不限价。
其挂牌条件为:


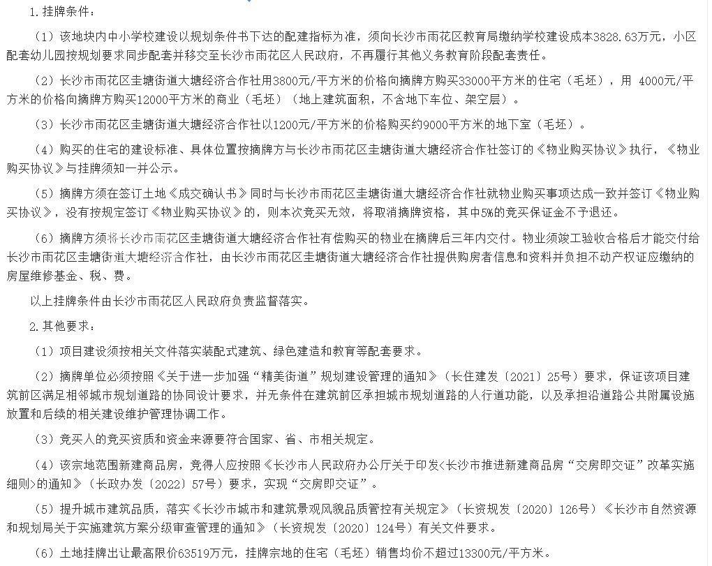
雨花区35号

地块位于雨花区,东邻月塘村、南邻长沙市雨花城市建设投资有限责任公司(丽白路)、西邻长沙市雨花城市建设投资有限责任公司(香月路)。
出让面积37662.74方,起始价55235万,最高土地限价63519万,后期住宅限价13500元/㎡。
其挂牌条件为:


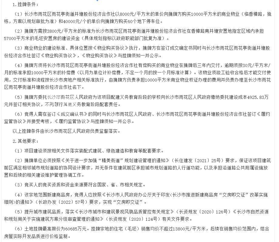
雨花区37号

地块位于雨花区香樟路以南、圭塘路以西。
出让面积23384.4方,起始价52770万,最高土地限价60685万,后期住宅限价不超过13800元/㎡,后续在销售均价范围内,结合房屋实际开发品质进行价格监制。
其挂牌条件为:


天心区36号

地块位于天心区交通集团公交场项目用地以北,南沿路以南,规划中的新城路以东,书院路以西。
出让面积42431.21方,起始价70744万,最高土地限价81355万,后期住宅限价13000元/㎡。
其挂牌条件为:


望城区13号

地块位于大泽湖街道潇湘北路与雅月路交叉西南角地块(H28-1)、潇湘北路与雅智路交叉口东南角地块。
出让面积54419.87方,起始价29420万,最高土地限价33830万,后期住宅限价11000元/㎡。
其挂牌条件为:


望城区15号

地块位于大泽湖街道金星北路与振兴路交叉口西南角。
出让面积72056.92方,起始价39232万,最高土地限价45116万,后期住宅限价10300元/㎡。
其挂牌条件为:


望城区19号

地块位于白沙洲街道潇湘北路与旺旺东路交叉口东北角。
出让面积54264.62方,起始价31257万,最高土地限价35944万,后期住宅限价10300元/㎡。
其挂牌条件为:







微聊
微聊
备案:湘ICP备18019481号