
总投资约70亿!河西万宝山望新片区将启动拆迁!
近日,湖南湘江新区望城坡街道组织召开了望新万宝山安置地征拆项目动员会,此举标志着整个望新万宝山片区的征拆工作正式拉开了序幕。
2025-11-03 16:19:14

2025年前三季度长沙GDP11959.90亿元,同比增长5.0%!
地区生产总值 初步核算,前三季度,长沙市实现地区生产总值11959.90亿元,同比增长5.0%。其中,第一产业实现增加值334.18亿元,增长4.6%;第二产业实现增加值4299.26亿元,增长4.8%;第三产业实现增加值7326.46亿元,增长5.1%。
2025-10-30 14:41:16

10月29日住建部:十五五城市更新、住房保障、好房子等!
10月29日住房城乡建设部召开党员干部大会,学习贯彻党的二十届四中全会精神,研究部署贯彻落实工作。部党组书记、部长倪虹出席并讲话。
2025-10-30 09:05:57

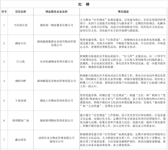
长沙19家物业列入2025年三季度“红榜”,5家企业列入“黑榜”名单!
昨日,长沙市住房和城乡建设局联合长沙市精神文明建设办公室公布了2025年第三季度物业服务企业“红黑榜”及“重点监管”企业。
2025-10-29 16:37:26

10月28日2025年湖南省住建行业(房地产经纪人)职业技能竞赛长沙赛区选拔赛启幕!
10月28日,2025年湖南省住建行业(房地产经纪人)职业技能竞赛长沙赛区选拔赛正式启幕。
2025-10-29 11:59:24

2025年三季度长沙物业红黑榜出炉!你家小区在榜吗?
10月28日,长沙市住房和城乡建设局联合长沙市精神文明建设办公室公布了2025年第三季度物业服务企业“红黑榜”及“重点监管”企业。
2025-10-29 11:25:37

湖南建成20年以上的老旧小区将在5年内实现“愿改尽改”!
2030年,湖南建成20年及以上的老旧小区将实现“愿改尽改”。同时,开展完整社区创建,打造50个以上城市一刻钟便民生活圈全域推进先行区社区。
2025-10-29 10:01:42

长沙地铁5号线延长线计划12月10日开工!有望过江直达湘江科学城!
10月27日,长沙公共资源交易中心连发5则长沙市轨道交通5号线延长线工程项目招标公告,包括供电设计、机电设计、通信信号设计、自控设计、深化设计。
2025-10-28 14:54:41

长郡+雅礼品牌学校动工!会展新城教育配套不断完善!
会展新城板块的教育资源越来越丰富,继今年雅礼中学光达校区开学招收后,又有两所重磅学校即将开工了!近日,长沙市自然资源和规划局发布“雅礼会展学校项目施工指标公告”和“长郡会展中学项目施工招标公告”,两所学校均将于近期完成施工招标,启动建设。
2025-10-27 10:10:16

河西含浦板块将打造一座超级商业综合体!紧邻瀚澜湾、金茂国际社区!
近日,从湖南智谷投资发展集团有限公司获悉,位于岳麓高新区核心区域的P01-C32、C14两宗优质商业地块计划推向市场。该地块组合定位为打造超级商业综合体,有望建设成为服务长株潭城市群的商业新地标,提升区域商业能级与消费体验。
2025-10-23 16:40:12

2025年前三季度湖南省GDP40240.56亿元,同比增长5.4%!
根据地区生产总值统一核算结果,前三季度,全省地区生产总值40240.56亿元、同比增长5.4%。其中,第一产业增加值3234.32亿元、增长4.2%,第二产业增加值14328.27亿元、增长5.7%,第三产业增加值22677.97亿元、增长5.3%。
2025-10-23 08:59:47

长沙地铁4号线北延有新进展!即将开展主体结构施工!
10月19日,随着最后一幅地连墙浇筑完成,中铁北京局承建的长沙地铁4号线北延线项目雷锋东路站主体地连墙施工圆满收官,为后续主体深基坑开挖及主体结构施工奠定了坚实基础。
2025-10-23 08:26:12

“国补”支持下,长沙老旧小区电梯换新推进顺利,居民享受政策福利
以前小区想换旧电梯,但缺乏资金,业主们商量多次都没办成。现在有了‘国补’支持,电梯终于可以换新了。”长沙市芙蓉区湘湖街道万象新天小区业主日前接受记者采访,对老旧电梯换新补贴政策赞不绝口。
2025-10-22 17:12:56

长沙市监局就住宅小区物业收费不透明等问题,划定红线规范市场
长沙市市场监管局近日发布《长沙市住宅小区物业服务收费及电梯安全使用规范经营指引》(以下简称“指引”),针对市民关心的物业收费不透明、加价不规范、服务不到位等问题,为住宅小区物业收费划定明确“红线”。
2025-10-21 15:05:41

望城大泽湖片区签约20个项目!涉及人工智能、机器人等热门领域!
10月17日上午,望城区举行2025年“湘江未来城、智汇大泽湖”招商签约大会“人工智能+”专场活动,包括图瓴科技人工智能总部、超能机器人大泽湖4S总部在内的等20个项目集中签约,涵盖AI核心部件研发、智慧医疗、智能网联、数字文创等多个领域。
2025-10-21 14:57:05

连发7条招标计划!长沙地铁5号线延长线迎来实质性进展!
近日,长沙公共资源交易中心连发7条关于地铁5号线延长线的招标计划,包括施工招标、自控设计、通行信号设计、供电设计、机电设计等。
2025-10-21 14:29:49







备案:湘ICP备18019481号